Home    中文  
 
  • Search
  • lucene Search
  • Citation
  • Fig/Tab
  • Adv Search
Just Accepted  |  Current Issue  |  Archive  |  Featured Articles  |  Most Read  |  Most Download  |  Most Cited
Basic Science Research

pH-responsive nanoprobes for ultrasonic/photoacoustic imaging guided photothermal therapy of breast cancer in vitro

  • Li Wan 1 ,
  • Rui Tang 1 ,
  • Yuting Cao 1 ,
  • Chen Cheng 1 ,
  • Xiaohong Lin 2 ,
  • Qinqin Jiang 1 ,
  • Zhongqian Hu 3 ,
  • Pan Li , 1,
Expand
  • 1.Department of Ultrasound, the Second Affiliated Hospital of Chongqing Medical University, Chongqing 400010, China; Institute of Ultrasound Imaging, Chongqing Medical University, Chongqing 400010, China
  • 2.Department of Ultrasound, Chongqing People's Hospital, Chongqing 401121, China
  • 3.Department of Ultrasound, Zhongda Hospital Southeast Universtiy, Nanjing 210009, China
Corresponding author: Li Pan, Email:

Received date: 2021-09-25

  Online published: 2022-06-16

Copyright

Copyright by Chinese Medical Association No content published by the journals of Chinese Medical Association may be reproduced or abridged without authorization. Please do not use or copy the layout and design of the journals without permission. All articles published represent the opinions of the authors, and do not reflect the official policy of the Chinese Medical Association or the Editorial Board, unless this is clearly specified.

Abstract

Objective

To prepare CaCO3 nanoprobes loaded with polydopamine (PDA) of pH-responsive diagnosis and treatment, and evaluate their effects in ultrasonic/photoacoustic dual-mode imaging and photothermal therapy of breast cancer in vitro.

Methods

PEG-modified CaCO3 nanoprobes (CaCO3-PDA-PEG) were prepared by one-pot gas phase diffusion method and two-step method. The macroscopic and microscopic morphology, particle size, infrared spectrum, stability, and other characteristics of CaCO3-PDA-PEG nanoprobes were evaluated. The ultrasonic/photoacoustic dual-mode imaging effect and pH-responsive CEUS imaging ability of the nanoprobes were detected. Then, we evaluated the photothermal conversion efficiency and cytotoxicity of the nanoprobes. Also, the tumor cell targeting ability was assessed by confocal microscopy. Finally, cell proliferation assay and live and dead cell staining were used to evaluate the tumor killing efficiency of the nanoprobes in vitro.

Results

We prepared the CaCO3-PDA-PEG nanoprobes successfully. These spherical nanoprobes were uniform in size, with an average particle size of ~258 nm and a surface potential of ~-21 mV. Besides, the nanoprobes could obviously enhance the photoacoustic imaging signal with the increase of the concentration. Furthermore, CaCO3-PDA-PEG nanoprobes could produce CO2 bubbles when exposed to H+ in the acidic tumor microenvironment (pH 6.5 and pH 5.5), which enhanced CEUS imaging signal. Confocal laser scanning microscopy showed that the nanoprobes could target tumor cells efficiently in a passive way. When incubated with 4T1 cells, these nanoprobes (4 mg/ml) showed a negligible cytotoxicity as the cell survival rate was as high as 92.31%. Yet, once irradiated by an 808 nm laser, CaCO3-PDA-PEG nanoprobes had an obvious photothermal killing effect. The tumor cell survival rate decreased to 26.61% and there was a large amount of red fluorescence (dead cells) under confocal laser scanning microscope.

Conclusion

The prepared pH-responsive CaCO3-PDA-PEG nanoprobes could significantly enhance the ultrasonic/photoacoustic dual-mode imaging signal and photothermal therapy efficacy for tumors in vitro, laying a foundation for the further development of accurate visualized photothermal therapy for tumors.

Cite this article

Li Wan , Rui Tang , Yuting Cao , Chen Cheng , Xiaohong Lin , Qinqin Jiang , Zhongqian Hu , Pan Li . pH-responsive nanoprobes for ultrasonic/photoacoustic imaging guided photothermal therapy of breast cancer in vitro[J]. Chinese Journal of Medical Ultrasound (Electronic Edition), 2022 , 19(05) : 459 -466 . DOI: 10.3877/cma.j.issn.1672-6448.2022.05.012

乳腺癌位居女性恶性肿瘤首位,传统治疗方式包括手术切除、化学药物治疗、放射治疗等,手术切除创伤较大,化学药物治疗、放射治疗容易造成全身不良反应,因此,寻找一种新的微创、高效的肿瘤治疗方式具有重要临床意义1。光热治疗是利用具有较高光热转换效率的材料,在近红外光辐照下将光能转化为局部过高热能,导致肿瘤细胞发生不可逆死亡的一种微创肿瘤治疗方法2, 3,有望改变乳腺癌的治疗现状。然而乳腺癌的早期诊断困难、光热剂体内代谢与分布不可见、肿瘤根除不完全等缺点极大地阻碍了光热治疗的进一步发展。因此,实现乳腺癌光热治疗的精准诊疗非常必要。
近年来,越来越多的研究表明,肿瘤微环境与肿瘤的发生发展密切相关,设计一种微环境响应型功能载体是实现肿瘤精准诊疗的有效手段4, 5。酸性微环境是乳腺癌等实体肿瘤的主要特征之一,通常认为由有氧糖酵解增强、灌注不良以及缺氧等原因引起。实体肿瘤组织的细胞外环境常呈酸性,pH值在6.5~6.9范围内,而正常组织的细胞外环境常呈碱性,pH值在7.2~7.5范围内6。肿瘤酸性微环境作为肿瘤的特异性标志,既可为肿瘤的诊断提供新思路,又可促进酸敏感型药物的释放,从而增益治疗7
碳酸钙(calcium carbonate,CaCO3)是一种对酸敏感的材料,在中性pH环境下稳定存在,而在酸性条件下被快速降解生成无毒的二氧化碳气体,进而增强超声造影信号,并实现荷载药物的释放10。多巴胺是存在于人体内的一种儿茶酚胺类神经递质,将其通过简单的氧化自聚合反应后可获得聚多巴胺(polydopamine,PDA),PDA具有良好的光声成像以及光热转换能力11。基于此,本研究拟通过CaCO3纳米探针负载PDA,并使用聚乙二醇(polyethylene glycol,PEG)修饰,制备一种酸敏感的pH响应型纳米分子探针,以实现在超声/光声双模态成像监控下对乳腺癌细胞精准有效的光热治疗,为乳腺癌早期精准诊疗提供一种新方法和新思路。

材料与方法

一、主要材料与仪器

1. 主要材料:二水合氯化钙(CaCl2·2H2O,上海麦克林)和碳酸氢铵(NH4HCO3,上海麦克林);多巴胺盐酸盐(Sigma-Aldrich);RPMI1640培养基和胎牛血清;磷酸盐缓冲液(phosphate buffered saline,PBS;pH 5.5、pH 6.5、pH 7.4,雷根生物);细胞增殖及毒性检测试剂盒CCK-8(武汉博士德生物工程有限公司);1,2-二油酰-sn-甘油基-3-磷酸(钠盐)(DOPA)、1,2-二硬脂酰-sn-甘油-3-磷酸乙醇胺-N-聚乙二醇(DSPE-PEG 5K)、1,2-二十六酰基-sn-甘油基-3-胆碱磷酸(DPPC)(Avanti);Calcein-AM/PI活死细胞染料(钙黄绿素-AM/碘化丙啶,Dojindo);DiI染料(上海碧云天)。
2. 主要仪器:干燥箱,DF-101磁力搅拌器(上海增森),纳米粒度及Zeta电位分析仪(Malvern),激光共聚焦显微镜(Nikon),Hitachis-3400N电子显微镜,HtachiH-7600透射电子显微镜,808激光(FC808-2W-MM西安中川光电科技),热红外成像仪(美国Fotric公司),岛津UV2500UV-VIS紫外可见分光光度计,ELX800酶标仪,Visual Sonics Vevo®LAZR光声成像系统。

二、CaCO3-PDA-PEG制备

1. CaCO3-PDA制备:采用一锅气相扩散法制备CaCO3-PDA纳米探针,将150 mg二水合氯化钙与2 mg多巴胺盐酸盐置于100 ml无水乙醇中完全溶解;使用带孔锡箔纸封闭杯口,置于含有NH4HCO3的干燥箱中反应24 h;再经无水乙醇反复洗涤后得到CaCO3-PDA纳米探针,4 ℃保存备用;另同样方法制备CaCO3纳米探针作为对照。
2. CaCO3-PDA-PEG制备:取20 mg CaCO3-PDA溶于4 ml无水乙醇溶液,与1 ml DOPA(2 mg/ml)在超声条件下充分混合20 min,离心除去未反应的DOPA,沉淀重新溶于2 ml氯仿中;将DPPC、胆固醇以及DSPE-PEG(5K)按摩尔比4∶4∶2加入上述氯仿溶液中,搅拌24 h;旋蒸(30 min)除去氯仿溶液并复溶于双蒸水中,4 ℃保存备用。

三、CaCO3-PDA-PEG纳米探针表征

光学显微镜观察纳米探针形态;激光共聚焦显微镜下观察DiI红色荧光标记的纳米探针分散性;透射电镜分析其结构,纳米粒度及Zeta电位分析仪检测其粒径与电位大小;将PEG修饰前后的纳米探针分别重悬于双蒸水、PBS、RPMI1640完全培养基、含有10%胎牛血清的PBS中,观察48 h后纳米粒是否有聚集、沉淀现象,以验证其稳定性;以紫外可见分光光度计测量其吸收光谱;傅里叶变换红外光谱检测PDA的特征吸收峰,验证PDA的荷载效果;热重分析估算纳米粒中PDA的含量。

四、CaCO3-PDA-PEG纳米探针体外超声/光声成像

称取琼脂糖粉制备带孔凝胶模型。配制不同浓度(0.25、0.5、1、2、4 mg/ml)的CaCO3-PDA-PEG溶液,分别加入凝胶孔内,以PBS为对照组,经光声成像仪690 nm激光辐照后,采集光声信号。将CaCO3-PDA-PEG纳米粒用PBS(pH 5.5、pH 6.5、pH 7.4)重悬成不同浓度(1、2、3、4 mg/ml),静置20 min后,分别加入凝胶孔内,然后观察各组超声成像情况。

五、CaCO3-PDA-PEG纳米探针光热转换性能研究

以单纯CaCO3溶液(4 mg/ml)作为对照,将不同浓度(0.5、1、2、4、8 mg/ml)的CaCO3-PDA-PEG纳米探针置于96孔板中,采用808 nm近红外激光(5 min、1.5 W/cm2)照射;另将CaCO3-PDA-PEG纳米探针(2 mg/ml)置于96孔板中,采用不同功率密度的激光(1、1.5、2 W/cm2)辐照5 min;进行5次“开-关”式循环产热实验(4 mg/ml、5 min、1.5 W/cm2)考察材料的光热稳定性;热红外成像仪实时监测孔板中温度变化。

六、CaCO3-PDA-PEG的细胞摄取研究

常规培养乳腺癌4T1细胞。取对数生长期4T1细胞,以1×105个/孔接种于共聚焦培养皿中孵育24 h。弃去培养基,与DiⅠ标记的CaCO3-PDA-PEG纳米粒(0.1 mg/ml)共培养0.5、1、2、4、8 h,经PBS洗涤后以4%多聚甲醛固定细胞,再加入细胞核蓝色染料DAPI,染色15~20 min,最后在激光共聚焦显微镜下观察4T1细胞吞噬纳米粒的情况。

七、CaCO3-PDA-PEG纳米探针体外光热抗肿瘤效果

取对数生长期4T1细胞,以5000个/孔接种于96孔板中孵育24 h,PBS洗涤后分别更换含有不同浓度(0.5、1、2、4 mg/ml)CaCO3-PDA-PEG纳米粒的新鲜培养基,继续孵育24 h;PBS洗涤数次,将10 μl CCK-8溶液加入各组细胞中继续孵育0.5~1 h;使用全自动酶标仪在450 nm波长处检测各组细胞吸光值,以对照组细胞存活率为100%,计算各组细胞存活率,考察CaCO3-PDA-PEG对4T1细胞的毒性作用。同时联合808 nm激光辐照,观察不同浓度(0.5、1、2、4 mg/ml)CaCO3-PDA-PEG的光热杀伤效果。另将细胞接种于共聚焦培养皿(1×105个/皿),并随机分成4组:对照组,加入1 ml RPMI1640培养基;激光组,仅给予808 nm激光辐照(1.5 W/cm2,5 min);CaCO3-PDA-PEG组,加入CaCO3-PDA-PEG(4 mg/ml,1 ml);CaCO3-PDA-PEG联合激光组,加入CaCO3-PDA-PEG(4 mg/ml,1 ml)孵育4 h后,给予激光辐照(1.5 W/cm2,5 min)。各组经不同处理后,采用荧光Calcein-AM/PI活死细胞染料避光染色20 min,激光共聚焦显微镜观察拍照。

八、统计学分析

使用GraphPad Prism 8软件进行统计学分析。相对细胞存活率为计量资料,以
x¯
±s表示,采用one-way ANOVA比较不同浓度CaCO3-PDA-PEG纳米探针光热治疗4T1细胞后相对细胞存活率的差异。P<0.05表示差异有统计学意义。

结果

一、CaCO3-PDA-PEG纳米探针表征

本研究成功制备了CaCO3-PDA-PEG纳米探针,其混悬液呈灰蓝色,而单纯PDA纳米探针混悬液呈黑色,单纯CaCO3呈白色(图1a);在光镜及共聚焦显微镜下观察,CaCO3-PDA-PEG纳米探针分散均一(图1b1c);透射电镜下可见纳米探针形态大致呈圆形(图1d);粒径为(257.83±2.17)nm(图1e),表面电位为(-20.93±0.59)mV。傅里叶变换红外光谱显示了酚羟基在1491 cm-1和3420 cm-1处的特征吸收峰,证明了PDA的存在(图1f)。CaCO3-PDA-PEG的紫外-可见光谱图显示从400~900 nm具有全波长的吸收(图1g)。此外,通过热重分析计算分析得到该复合物中PDA含量约占8%(图1h)。PEG修饰后的纳米探针(CaCO3-PDA-PEG)的稳定性观察结果显示,PEG修饰前的纳米探针在各个溶剂中都产生了大量的沉淀,而修饰后的纳米探针可以稳定分散于双蒸水、PBS、RPMI 1640完全培养基和含有10%胎牛血清的PBS中,48 h后没有任何聚集和沉淀产生(图1i),这体现了该纳米探针具有较好的体外稳定性。
图1 碳酸钙(CaCO3)-聚多巴胺(PDA)-聚乙二醇(PEG)纳米探针的表征。图a为CaCO3、PDA、CaCO3-PDA-PEG混悬液实物图;图b为光学显微镜下观察CaCO3-PDA-PEG;图c为激光共聚焦显微镜下观察CaCO3-PDA-PEG;图d为透射电镜下观察CaCO3-PDA-PEG;图e为CaCO3-PDA-PEG粒径分布图;图f为傅里叶变换红外光谱;图g为纳米探针的紫外-可见吸收光谱图;图h为热重分析图;图i为PEG修饰前后纳米探针的混悬液实物图。标尺:图b、c为100 μm,图d为200 nm

注:PBS为磷酸盐缓冲液,FBS为胎牛血清

二、CaCO3-PDA-PEG纳米探针体外超声/光声成像

体外光声显像实验显示,在690 nm激光照射下,纳米粒光声信号随其浓度升高而逐渐增强,呈现出良好的浓度依赖性,而对照组(PBS组)无光声信号产生(图2a);体外超声显像实验显示,CaCO3-PDA-PEG纳米探针能在酸性环境(pH 6.5及pH 5.5)中产生气泡进而增强超声造影,纳米探针造影信号随溶剂pH降低和纳米探针浓度升高而逐渐增强,而在碱性溶液(pH 7.4)中几乎没有造影信号产生(图2b)。因此,CaCO3-PDA-PEG纳米探针具备良好的增强超声/光声显像能力。
图2 碳酸钙(CaCO3)-聚多巴胺(PDA)-聚乙二醇(PEG)纳米探针体外超声/光声成像。图a为不同浓度CaCO3-PDA-PEG纳米探针体外光声成像图像;图b为不同pH条件下不同浓度CaCO3-PDA-PEG纳米探针体外超声造影图

注:PBS为磷酸盐缓冲液

三、CaCO3-PDA-PEG纳米探针光热转换能力研究

在808 nm激光辐照下,随CaCO3-PDA-PEG纳米探针浓度、辐照功率密度增加,温度逐渐升高,光热效应呈浓度及功率密度依赖性(图3a, 3c),这显示了该探针的光热升温效果显著。此外,循环加热实验显示,在808 nm激光连续5个循环的开-关中,CaCO3-PDA-PEG纳米探针呈现出良好的光热稳定性(图3d)。
图3 碳酸钙(CaCO3)-聚多巴胺(PDA)-聚乙二醇(PEG)在808 nm近红外激光辐照下光热转换能力研究。图a、b为不同浓度CaCO3-PDA-PEG光热温度-时间曲线及红外热成像图;图c为CaCO3-PDA-PEG在不同功率密度激光辐照下的光热温度-时间曲线;图d为CaCO3-PDA-PEG在激光辐照下5次开-关循环的光热温度-时间曲线

四、CaCO3-PDA-PEG的细胞摄取研究

CaCO3-PDA-PEG与4T1肿瘤细胞共培养0.5、1、2、4、8 h,并通过观察共聚焦显微镜下细胞内红色荧光的纳米探针评估CaCO3-PDA-PEG的细胞摄取。结果发现,纳米探针与肿瘤细胞共孵育后,肿瘤细胞内呈现明显的红色荧光,随着孵育时间的延长,4T1细胞内荧光强度逐渐增加,在4 h时达峰值,其后胞内荧光强度未见明显增加(图4),表明制备的CaCO3-PDA-PEG可轻松被肿瘤细胞摄取,且细胞吞噬纳米探针后,其结构形态未发生明显改变。
图4 激光共聚焦显微镜观察4T1细胞对碳酸钙(CaCO3)-聚多巴胺(PDA)-聚乙二醇(PEG)的吞噬情况。标尺:50 μm

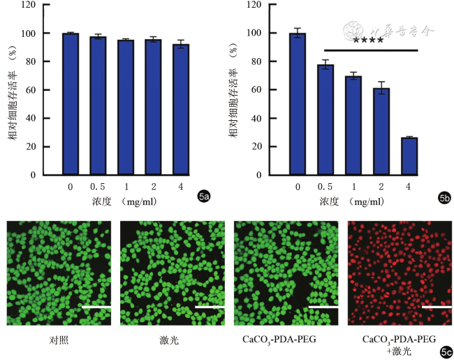
五、CaCO3-PDA-PEG纳米探针体外抗肿瘤效果评价

CCK-8实验显示,4 mg/ml CaCO3-PDA-PEG与4T1细胞共同孵育24 h后,细胞存活率仍高达92.31%(图5a)。而联合激光辐照后,细胞存活率下降至26.61%(P<0.05,图5b);此外,活死细胞染色实验也显示了类似的结果,共聚焦显微镜下可见单纯纳米粒组、单纯激光组大量绿色荧光的活细胞,表明其细胞活性未受影响(图5c),而CaCO3-PDA-PEG联合激光组表现为大量呈红色荧光的细胞(死细胞),表明单纯CaCO3-PDA-PEG纳米探针几乎没有细胞毒性,并且基于该纳米探针进行光热治疗可以有效杀死肿瘤细胞。
图5 碳酸钙(CaCO3)-聚多巴胺(PDA)-聚乙二醇(PEG)纳米探针体外光热抗肿瘤效果评价。图a为不同浓度CaCO3-PDA-PEG纳米探针与4T1细胞共孵育24 h后的相对细胞存活率;图b为不同浓度CaCO3-PDA-PEG纳米探针光热治疗4T1细胞后的相对细胞存活率;图c为4T1细胞经不同处理后的激光共聚焦图(绿/红分别代表活/死细胞)。标尺:50 μm

讨论

利用诊疗一体化纳米探针可以精准定位肿瘤并实施可视化肿瘤治疗,为乳腺癌的早期诊断与精准光热治疗带来了曙光。肿瘤酸性微环境是乳腺癌等实体肿瘤的特异性标志,利用肿瘤的酸性环境可以达到诊断肿瘤、治疗肿瘤及动态监测治疗效果的作用。CaCO3是一类经典的酸敏感材料,在酸性条件下会发生溶解,产生二氧化碳气体,因此,其不仅可作为一种pH响应型纳米载体,还能同时增强超声造影的效果。本研究制备的CaCO3-PDA-PEG纳米探针在酸性条件下(pH 5.5及pH 6.5)可见明显的造影信号产生,而在碱性条件下(pH 7.4)几乎没有造影信号产生,可以间接证明纳米探针在酸性条件下被快速降解生成了二氧化碳气体进而增强了造影信号。此外,由于负载了PDA,CaCO3-PDA-PEG纳米探针在690 nm处显示出较好的光声成像效果,且随纳米探针浓度升高,光声信号逐渐增强。因此,CaCO3-PDA-PEG可作为一种pH响应型纳米探针,实现超声/光声双模态成像,为精准光热治疗提供影像引导。
目前已报道的光热治疗剂有贵金属纳米颗粒(Au12、Ag和Pt)、碳纳米材料(石墨烯13、碳纳米管14)、有机染料物质(吲哚菁绿和普鲁士蓝)等。然而,光热治疗剂的光热转换性能、生物相容性、体内稳定性与降解性等方面严重限制了其临床转化,因此实现光热剂的高生物相容性、实时监控和高效产热非常必要。本研究采用简单的一锅气相扩散法,成功制备了CaCO3-PDA纳米探针,对该纳米探针进行磷脂双分子修饰,显著提高了该纳米探针的生理稳定性,且修饰后的纳米探针仍然保留了PDA的优良光热转换能力。在808 nm激光照射下,单纯CaCO3几乎没有升温,而CaCO3-PDA-PEG纳米探针在浓度为4 mg/ml,激光功率密度为1.5 W/cm2时,5 min内可升温至50 ℃以上。在连续5个循环的开-关中,CaCO3-PDA-PEG纳米探针呈现出良好的光热稳定性。该纳米探针与4T1乳腺癌细胞共培养后,共聚焦显微镜下可见红色荧光的纳米探针进入细胞内,且随着孵育时间的延长,4T1细胞内荧光强度逐渐增加,这证明了该纳米探针具有较好的被动靶向肿瘤细胞能力。由于实体瘤的高渗透和长滞留(enhanced permeation retention effect,EPR)效应,CaCO3-PDA-PEG纳米探针可通过被动靶向到达肿瘤区域。在肿瘤局部酸性环境中,该纳米探针可快速降解并释放出PDA,使用808 nm近红外光辐照,该纳米探针能在超声/光声双模态成像监控下精准高效地杀伤肿瘤细胞。
本研究的局限性在于,仅通过体外实验研究了该纳米探针的光热转换性能和抗肿瘤效果,对于纳米探针的光热杀伤机制以及在体内作用过程的研究尚有不足。同时,光热治疗容易产生肿瘤局部高温,这可能会对消融灶周围正常组织造成热损伤。最后,尽管光热治疗产生的肿瘤碎片可以诱导抗肿瘤免疫反应,但仅依赖于光热治疗并不能完全阻止肿瘤复发和转移15。因此,联合其他免疫治疗方式或有望解决这一难题,联合治疗效果将在后续实验中进一步探讨。
综上,简易制备的pH响应CaCO3-PDA-PEG纳米探针具有良好的生物相容性、可降解性,可高效负载PDA,光热转换能力优异,能满足大规模生产需要。通过EPR效应,CaCO3-PDA-PEG纳米探针可靶向肿瘤区域,在肿瘤酸性条件下,产生二氧化碳气泡进而增强超声造影成像,并释放PDA,可用于超声/光声成像和光热治疗。结合超声/光声双模态成像,最终实现基于光热治疗的乳腺癌精准诊疗一体化,具有很好的临床转化潜能。
1
Zou Y, Li M, Xiong T, et al. A single molecule drug targeting photosensitizer for enhanced breast cancer photothermal therapy [J]. Small, 2020, 16(18): e1907677.

2
Zhang W, Zhang CC, Wang XY, et al. Light-responsive core-shell nanoplatform for bimodal imaging-guided photothermal therapy-primed cancer immunotherapy [J]. ACS Appl Mater Interfaces, 2020, 12(43): 48420-48431.

3
Ren W, Yan Y, Zeng L, et al. A near infrared light triggered hydrogenated black TiO2 for cancer photothermal therapy [J]. Adv Healthc Mater, 2015, 4(10): 1526-1536.

4
Ovais M, Mukherjee S, Pramanik A, et al. Designing stimuli-responsive upconversion nanoparticles that exploit the tumor microenvironment [J]. Adv Mater, 2020, 32(22): e2000055.

5
Zhou Z, Lu ZR. Molecular imaging of the tumor microenvironment [J]. Adv Drug Deliv Rev, 2017, 113: 24-48.

6
Yang W, Zhang F, Deng H, et al. Smart nanovesicle-mediated immunogenic cell death through tumor microenvironment modulation for effective photodynamic immunotherapy [J]. ACS Nano, 2020, 14(1): 620-631.

7
Li F, Du Y, Liu J, et al. Responsive assembly of upconversion nanoparticles for pH-activated and near-infrared-triggered photodynamic therapy of deep tumors [J]. Adv Mater, 2018, 30(35): e1802808.

8
何雨蓓, 郝兰, 李倩茹, 等. 基于酞菁铁的靶向乳腺癌纳米粒多模态成像和光热效应的实验研究 [J]. 第三军医大学学报, 2020, 42(8): 772-782.

9
Wang S, Lin J, Wang Z, et al. Core-satellite polydopamine-gadolinium-metallofullerene nanotheranostics for multimodal imaging guided combination cancer therapy [J]. Adv Mater, 2017, 29(35): 1701013.

10
Maleki Dizaj S, Sharifi S, Ahmadian E, et al. An update on calcium carbonate nanoparticles as cancer drug/gene delivery system [J]. Expert Opin Drug Deliv, 2019, 16(4): 331-345.

11
Dong Z, Feng L, Hao Y, et al. Synthesis of hollow biomineralized CaCO3-polydopamine nanoparticles for multimodal imaging-guided cancer photodynamic therapy with reduced skin photosensitivity [J]. J Am Chem Soc, 2018, 140(6): 2165-2178.

12
Xia Y, Li W, Cobley CM, et al. Gold nanocages: from synthesis to theranostic applications [J]. Acc Chem Res, 2011, 44(10): 914-924.

13
Liu Z, Robinson JT, Sun X, et al. PEGylated nanographene oxide for delivery of water-insoluble cancer drugs [J]. J Am Chem Soc, 2008, 130(33): 10876-10877.

14
Liu X, Tao H, Yang K, et al. Optimization of surface chemistry on single-walled carbon nanotubes for in vivo photothermal ablation of tumors [J]. Biomaterials, 2011, 32(1): 144-151.

15
Huang J, Zhang L, Zhou W, et al. Dual mitigation of immunosuppression combined with photothermal inhibition for highly effective primary tumor and metastases therapy [J]. Biomaterials, 2021, 274: 120856.

Outlines

/

Copyright © Chinese Journal of Medical Ultrasound (Electronic Edition), All Rights Reserved.
Tel: 010-51322630、2632、2628 Fax: 010-51322630 E-mail: csbjb@cma.org.cn
Powered by Beijing Magtech Co. Ltd