切换至 "中华医学电子期刊资源库"

中华医学超声杂志(电子版) ›› 2026, Vol. 23 ›› Issue (01) : 15 -22. doi: 10.3877/cma.j.issn.1672-6448.2026.01.003

腹部超声影像学

ConvNeXt深度学习模型对肝病显著肝脂肪变性的诊断价值
徐帅娅1, 张雨鑫2, 王洋1, 何琼2,(), 张瑶1,()   
  1. 1 100015 首都医科大学附属北京地坛医院超声科
    2 214135 无锡海斯凯尔医学技术有限公司
  • 收稿日期:2025-11-13 出版日期:2026-01-01
  • 通信作者: 何琼, 张瑶
  • 基金资助:
    首都医科大学附属北京地坛医院2023年度“科技成果转化培育专项”(DTTP-202302)

Value of a ConvNeXt deep learning model for assessing significant hepatic steatosis in liver diseases

Shuaiya Xu1, Yuxin Zhang2, Yang Wang1, Qiong He2,(), Yao Zhang1,()   

  1. 1 Department of Ultrasound, Beijing Ditan Hospital, Capital Medical University, Beijing 100015, China
    2 Wuxi Hisky Medical Technologies Co., Ltd., Wuxi 214135, China
  • Received:2025-11-13 Published:2026-01-01
  • Corresponding author: Qiong He, Yao Zhang
引用本文:

徐帅娅, 张雨鑫, 王洋, 何琼, 张瑶. ConvNeXt深度学习模型对肝病显著肝脂肪变性的诊断价值[J/OL]. 中华医学超声杂志(电子版), 2026, 23(01): 15-22.

Shuaiya Xu, Yuxin Zhang, Yang Wang, Qiong He, Yao Zhang. Value of a ConvNeXt deep learning model for assessing significant hepatic steatosis in liver diseases[J/OL]. Chinese Journal of Medical Ultrasound (Electronic Edition), 2026, 23(01): 15-22.

目的

本研究基于肝脏超声射频(RF)信号与超声衰减参数(UAP),以肝脏穿刺活检病理结果为金标准,构建ConvNeXt深度学习模型,探讨其对肝病显著肝脂肪变性的诊断效能。

方法

回顾性分析2020年1月至2025年2月于首都医科大学附属北京地坛医院就诊的1222例肝病患者的RF、UAP和病理数据,将数据集划分为训练集851例、验证集192例与测试集179例。于肝脏穿刺活检前行RF信号获取和UAP测量,并收集患者肝穿刺病理结果。将病理肝脂肪变性F0~F1级归为阴性(标签为0),≥F2级归为阳性(标签为1)。为构建显著肝脂肪变性评估的人工智能模型,对每一列超声RF信号数据进行Z-score标准化处理,以ConvNeXt-Tiny作为主干网络,采用其在ImageNet数据集上的预训练参数进行初始化,并将首层三通道权重的均值作为单通道权重。以UAP作为特征标量,将其与ConvNeXt主干网络提取的图像特征在最终线性层进行拼接,经过全连接层与Sigmoid函数输出模型预测得分,通过阈值判定完成最终分类。绘制ConvNeXt深度学习模型及UAP判定肝病显著肝脂肪变性(≥F2级)的ROC曲线,并比较二者的诊断效能。

结果

本研究ConvNeXt深度学习模型预测得分诊断肝病显著肝脂肪变性的ROC曲线下面积在测试集上为0.838(95%置信区间:0.769~0.906),在验证集确定的诊断阈值(0.225)下,测试集的混淆矩阵[[真阴性(TN)假阳性(FP)][假阴性(FN)真阳性(TP)]] 为[[10836][629]],敏感度为82.86%,特异度为75.00%。此外,根据测试集ROC曲线计算的最佳截断值为0.272时,混淆矩阵[[TN FP] [FN TP]] 为[[11529][629]],敏感度为82.86%,特异度为79.86%。UAP诊断显著肝脂肪变性的ROC曲线下面积在测试集上为0.802(95%置信区间:0.723~0.881),取诊断阈值269 dB/m时,敏感度为74.29%,特异度为72.22%。

结论

基于RF信号与UAP构建的ConvNeXt深度学习模型在识别肝病显著肝脂肪变性(≥F2级)中具有一定的性能优势,有望发展成为临床筛查和随访脂肪性肝病患者的有效工具。

Objective

To develop a ConvNeXt deep learning model based on hepatic ultrasound radiofrequency (RF) signals and the ultrasound attenuation parameter (UAP), using liver biopsy as the reference standard, and to evaluate its diagnostic performance for significant hepatic steatosis in liver diseases.

Methods

A total of 1222 patients with liver diseases who underwent evaluation at Beijing Ditan Hospital, Capital Medical University between January 2020 and February 2025 were retrospectively analyzed. RF signals, UAP measurements, and liver biopsy data were collected. The dataset was divided into a training set (n=851), a validation set (n=192), and a test set (n=179). RF signal acquisition and UAP measurement were performed prior to liver biopsy, and corresponding histopathological findings were obtained. Hepatic steatosis graded as F0–F1 was defined as negative (label 0), while ≥F2 was defined as positive (label 1). To construct an artificial intelligence model for assessing significant hepatic steatosis, each column of ultrasound RF signal data was normalized using Z-score standardization. ConvNeXt-Tiny was used as the backbone network, initialized with pretrained weights from the ImageNet dataset, and the mean of the first-layer three-channel weights was used to initialize single-channel weights. UAP was incorporated as a scalar feature and concatenated with image features extracted by the ConvNeXt backbone at the final linear layer. The model prediction score was generated through a fully connected layer followed by a Sigmoid function, and final classification was determined using a threshold. Receiver operating characteristic (ROC) curves were generated to evaluate the performance of the ConvNeXt model and UAP for detecting significant hepatic steatosis, and their performance was compared.

Results

In the test set, the area under the ROC curve (AUC) of the ConvNeXt model for diagnosing significant hepatic steatosis was 0.838 (95% confidence interval [CI]: 0.769–0.906). Using the cutoff value (0.225) determined in the validation set, the confusion matrix [[True Negative (TN) False Positive (FP) ][False Negative (FN)True Positive (TP)]] in the test set was [[108 36][6 29]], yielding a sensitivity of 82.86% and specificity of 75.00%. In addition, based on the ROC curve in the test set, the optimal cutoff value was 0.272, at which the confusion matrix [[TN FP ][FN TP]] was [[115 29][6 29]], yielding a sensitivity of 82.86% and specificity of 79.86%. For UAP, the AUC for diagnosing significant hepatic steatosis was 0.802 (95%CI: 0.723–0.881), with a threshold of 269 dB/m, and the sensitivity and specificity were 74.29% and 72.22%, respectively.

Conclusion

The ConvNeXt deep learning model based on RF signals and UAP demonstrates favorable performance in identifying significant hepatic steatosis (≥F2) in liver diseases, and may serve as a useful tool for clinical screening and follow-up of patients with steatotic liver disease.

表1 ConvNeXt深度学习模型数据集划分
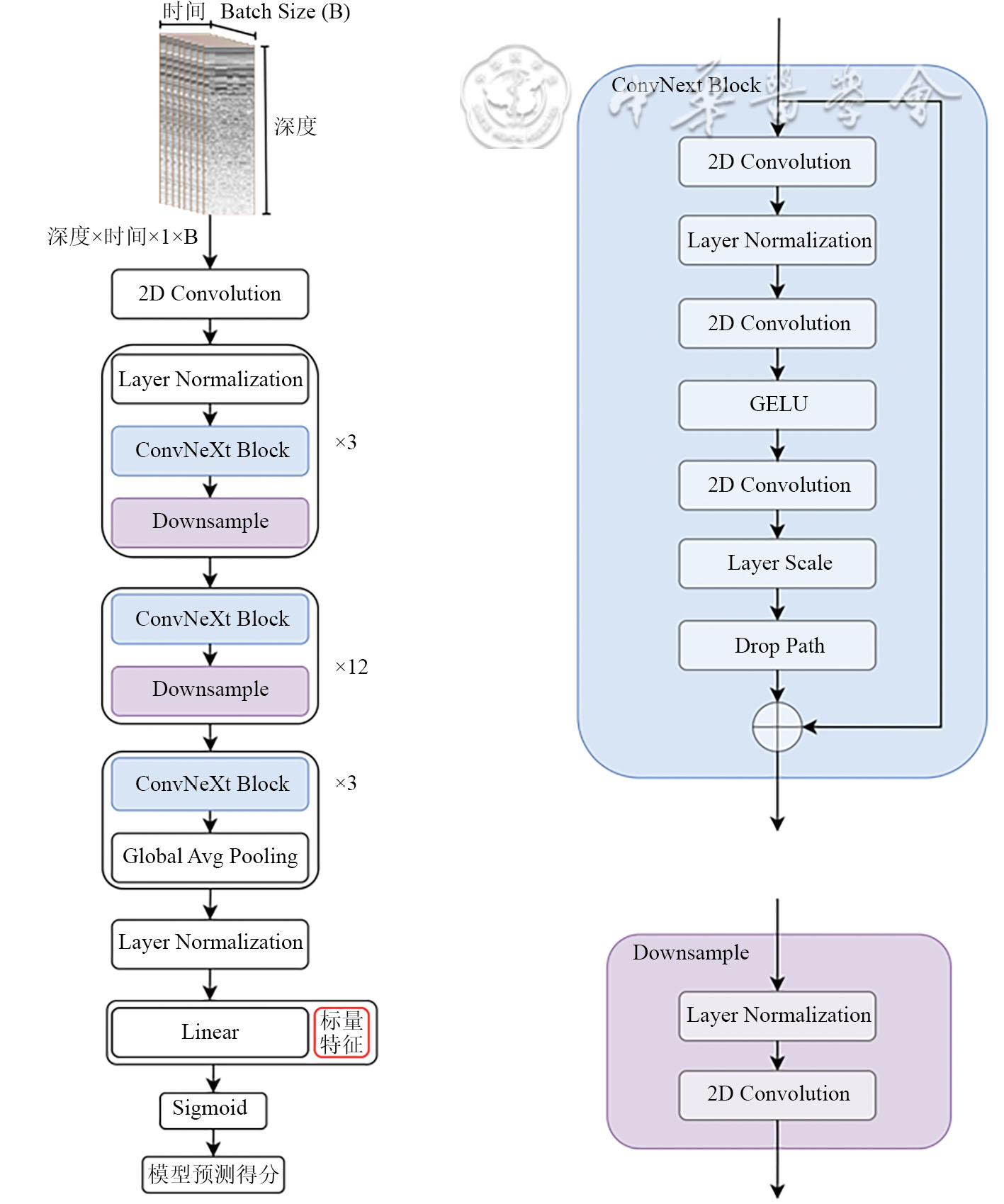
图1 ConvNeXt深度学习模型整体架构及关键模块示意图。输入超声射频二维图像经初始卷积(2D Convolution)嵌入后,依次通过ConvNeXt Block与Downsample模块完成多层级特征提取,最终经全局平均池化(Global Avg Pooling)、层归一化(Layer Normalization)及标量特征融合后,通过Sigmoid函数输出模型预测得分;右侧展示了ConvNeXt Block和Downsample模块的内部组成
图2 验证集中ConvNeXt深度学习模型预测得分和UAP诊断显著肝脂肪变性的ROC曲线 注:UAP为超声衰减参数
图3 测试集中ConvNeXt深度学习模型预测得分和UAP诊断显著肝脂肪变性的ROC曲线 注:UAP为超声衰减参数
图4 ConvNeXt深度学习模型对显著肝脂肪变性预测结果的Grad-CAM热力图。图a~d分别为预测结果为真阳性、真阴性、假阳性、假阴性的Grad-CAM热力图,以超声射频灰度图像为背景,图像自上而下对应肝组织由浅至深;彩色区域为模型激活区域,颜色由冷到暖表示该区域对模型判别的贡献逐渐增加,其中红色和黄色区域代表贡献较高,蓝色区域代表贡献较低
1
Sripongpun P, Kaewdech A, Udompap P, et al. Characteristics and long-term mortality of individuals with MASLD, MetALD, and ALD, and the utility of SAFE score[J]. JHEP Rep, 2024, 6(10): 101127.
2
Ferraioli G, Barr RG, Berzigotti A, et al. WFUMB Guidelines/Guidance on liver multiparametric ultrasound. part 2: guidance on liver fat quantification[J]. Ultrasound Med Biol, 2024, 50(8): 1088-1098.
3
Paik JM, Hobbs K, Gupta A, et al. Prevalence of MASLD, Met-ALD, and ALD and associated fibrosis among US adults: insights from NHANES 2017 to 2023[J]. J Clin Gastroenterol, 2025 May 28. doi: 10.1097/MCG.0000000000002202. Epub ahead of print.
4
Sheka AC, Adeyi O, Thompson J, et al. Nonalcoholic steatohepatitis: A review[J]. JAMA, 2020, 323(12): 1175-1183.
5
Yip TC, Vilar-Gomez E, Petta S, et al. Geographical similarity and differences in the burden and genetic predisposition of NAFLD[J]. Hepatology, 2023, 77(4): 1404-1427.
6
Sandireddy R, Sakthivel S, Gupta P, et al. Systemic impacts of metabolic dysfunction-associated steatotic liver disease (MASLD) and metabolic dysfunction-associated steatohepatitis (MASH) on heart, muscle, and kidney related diseases[J]. Front Cell Dev Biol, 2024, 12: 1433857.
7
Bilson J, Mantovani A, Byrne CD, et al. Steatotic liver disease, MASLD and risk of chronic kidney disease[J]. Diabetes Metab, 2024, 50(1): 101506.
8
Qu Y, Song YY, Chen CW, et al. Diagnostic performance of fibrotouch ultrasound attenuation parameter and liver stiffness measurement in assessing hepatic steatosis and fibrosis in patients with nonalcoholic fatty liver disease[J]. Clin Transl Gastroenterol, 2021, 12(4): e00323.
9
Nishida N. Advancements in artificial intelligence-enhanced imaging diagnostics for the management of liver disease-applications and challenges in personalized care[J]. Bioengineering (Basel), 2024, 11(12): 1243.
10
Malik S, Das R, Thongtan T, et al. AI in hepatology: revolutionizing the diagnosis and management of liver disease[J]. J Clin Med, 2024, 13(24): 7833.
11
中华医学会肝脏病学分会脂肪肝和酒精性肝病学组. 非酒精性脂肪性肝病诊疗指南[J]. 中华肝脏病杂志, 2006, 14(3): 161-163.
12
Liu Z, Mao H, Wu CY, et al. A ConvNet for the 2020s[C]. New Orleans, LA, USA: 2022 IEEE/CVF Conference on Computer Vision and Pattern Recognition (CVPR), 2022: 11966-11976.
13
Vaswani A, Shazeer N, Parmar N, et al. Attention is all you need[J]. Adv Neural Inf Process Syst, 2017, 30: 5998-6008.
14
Russakovsky O, Deng J, Su H, et al. ImageNet large scale visual recognition challenge[J]. Int J Comput Vis, 2015, 115(3): 211-252.
15
De Rosa L, Ricco G, Brunetto MR, et al. Sustainability of general population screening for steatotic liver disease: a proof-of-concept study[J].Healthcare (Basel), 2025, 13(7): 759.
16
内分泌代谢科肥胖诊疗联盟,中国医师协会内分泌代谢科医师分会肥胖学组. 体重管理门诊建设专家指导意见(2025版)[J]. 中华糖尿病杂志, 2025, 17(7): 801-805.
17
Mihăilescu DM, Gui V, Toma CI, et al. Computer aided diagnosis method for steatosis rating in ultrasound images using random forests[J]. Med Ultrason, 2013, 15(3): 184-190.
18
Dinani AM, Kowdley KV, Noureddin M. Application of artificial intelligence for diagnosis and risk stratification in NAFLD and NASH: the state of the art[J]. Hepatology, 2021, 74(4): 2233-2240.
19
Zamanian H, Shalbaf A, Zali MR, et al. Application of artificial intelligence techniques for non-alcoholic fatty liver disease diagnosis: A systematic review (2005-2023)[J]. Comput Methods Programs Biomed, 2024, 244: 107932.
20
Vianna P, Calce SI, Boustros P, et al. Comparison of radiologists and deep learning for US grading of hepatic steatosis[J].Radiology, 2023, 309(1): e230659.
21
Tahmasebi A, Wang S, Wessner CE, et al. Ultrasound-based machine learning approach for detection of nonalcoholic fatty liver disease[J]. J Ultrasound Med, 2023, 42(8): 1747-1756.
22
Nan S, Liang Y, Qu Y, et al. Hepatic steatosis in chronic hepatitis B as measured by controlled attenuation parameter: frequency and distribution[J]. J Coll Physicians Surg Pak, 2019, 29(10): 937-941.
23
Bende R, Heredea D, Rațiu I, et al. Association between visceral adiposity and the prediction of hepatic steatosis and fibrosis in patients with metabolic dysfunction-associated steatotic liver disease (MASLD)[J]. J Clin Med, 2025, 14(10): 3405.
[1] 陈泽涛, 邱龙诗语, 龚卓弘, 刘恒毅, 曾培生, 施梦汝. 口腔种植定量测量人工智能化的难点解析与解决策略[J/OL]. 中华口腔医学研究杂志(电子版), 2026, 20(01): 1-8.
[2] 李婷, 郭超, 李晨曦, 李柔演, 张一涵, 张雨晗, 陈琰, 斯琴高娃, 龚忠诚. 基于深度学习的上颌阻生尖牙自动分割与体积量化研究[J/OL]. 中华口腔医学研究杂志(电子版), 2026, 20(01): 9-16.
[3] 杨婷麟, 黄韬. 人工智能应用于甲状腺结节评估的进展与挑战[J/OL]. 中华普通外科学文献(电子版), 2026, 20(01): 60-65.
[4] 梅昊楠, 杨瑞, 刘修恒. 人工智能辅助病理学图像分析在前列腺癌诊断中的研究进展[J/OL]. 中华腔镜泌尿外科杂志(电子版), 2026, 20(01): 1-7.
[5] 丁小博, 陈洁, 王艳波. 人工智能在泌尿系结石诊治中的应用进展[J/OL]. 中华腔镜泌尿外科杂志(电子版), 2026, 20(01): 15-21.
[6] 樊帆, 黄浩, 付莉丽, 周春梅, 马雪霞, 黄海. 下尿路功能障碍患者智能化尿控标准病房的建设及成效[J/OL]. 中华腔镜泌尿外科杂志(电子版), 2026, 20(01): 44-50.
[7] 宋佳耕, 袁文翰, 郑莹. 人工智能在妇科微创手术中的应用与展望[J/OL]. 中华腔镜外科杂志(电子版), 2026, 19(01): 60-64.
[8] 邓玉飞, 王志鑫, 娄珂, 张林轩, 马桂春, 港措. 影像组学在肝癌精准诊断、疗效评估及治疗方案决策优化中应用[J/OL]. 中华肝脏外科手术学电子杂志, 2026, 15(02): 172-180.
[9] 王琛, 徐芳, 周芳, 刘锦, 盛芳. 脂肪性肝病对晚期ICC系统治疗疗效及生存预后的影响[J/OL]. 中华肝脏外科手术学电子杂志, 2026, 15(02): 226-233.
[10] 杨春元, 邓旭, 王晶晶, 阳丹才让, 潘伟. 精准肝切除术技术进展与临床应用[J/OL]. 中华肝脏外科手术学电子杂志, 2026, 15(02): 261-265.
[11] 张浩波, 牛剑祥. NLRP3炎症小体在非酒精性脂肪性肝病中的研究进展[J/OL]. 中华肝脏外科手术学电子杂志, 2026, 15(02): 271-277.
[12] 刘郁芳, 赵青. 直肠癌MRI影像学评估:从精准分期到预后预测的研究进展与展望[J/OL]. 中华结直肠疾病电子杂志, 2026, 15(01): 31-36.
[13] 陈小坤, 杜顺达. 影像组学在肝细胞癌中的应用进展及挑战[J/OL]. 中华消化病与影像杂志(电子版), 2026, 16(02): 97-100.
[14] 刘逸夫, 张久楼, 赵林波, 曹月洲, 刘圣, 贾振宇, 施海彬. 基于深度学习的非增强CT脑动脉解剖分割重建研究[J/OL]. 中华介入放射学电子杂志, 2026, 14(01): 60-65.
[15] 杜昊楠, 张广健, 王嘉巍, 梁挺, 锁瑞洋, 张佳. 人工智能在肺结节诊疗体系中的应用前景[J/OL]. 中华胸部外科电子杂志, 2026, 13(01): 64-73.
阅读次数
全文


摘要


AI


AI小编
你好!我是《中华医学电子期刊资源库》AI小编,有什么可以帮您的吗?