切换至 "中华医学电子期刊资源库"

中华医学超声杂志(电子版) ›› 2026, Vol. 23 ›› Issue (01) : 67 -76. doi: 10.3877/cma.j.issn.1672-6448.2026.01.010

基础研究

响应性纳米平台联合高强度聚焦超声增强三阴乳腺癌铁死亡及免疫治疗的研究
张娟敏1, 王海1, 曹弋娜1, 曾欣2, 查湘军2, 刘莹2, 周鸿2, 周洋1,2,()   
  1. 1 610031 成都,西南交通大学医学院
    2 610031 成都市第三人民医院超声科
  • 收稿日期:2025-07-29 出版日期:2026-01-01
  • 通信作者: 周洋
  • 基金资助:
    国家自然科学基金项目(82572259); 四川省区域联合创新重点项目(2024YFHZ0078); 成都市第三人民医院院内科研项目(CSY-YN-01-2023-004); 四川省科技厅青年基金项目(2024NSFSC1781)

A responsive nanoplatform enabling high-intensity focused ultrasound-synergized ferroptosis and immunotherapy for triple-negative breast cancer

Juanmin Zhang1, Hai Wang1, Yina Cao1, Xin Zeng2, Xiangjun Zha2, Ying Liu2, Hong Zhou2, Yang Zhou1,2,()   

  1. 1 College of Medicine, Southwest Jiaotong University, Chengdu 610031, China
    2 Department of Ultrasound, The Third People's Hospital of Chengdu, Chengdu 610031, China
  • Received:2025-07-29 Published:2026-01-01
  • Corresponding author: Yang Zhou
引用本文:

张娟敏, 王海, 曹弋娜, 曾欣, 查湘军, 刘莹, 周鸿, 周洋. 响应性纳米平台联合高强度聚焦超声增强三阴乳腺癌铁死亡及免疫治疗的研究[J/OL]. 中华医学超声杂志(电子版), 2026, 23(01): 67-76.

Juanmin Zhang, Hai Wang, Yina Cao, Xin Zeng, Xiangjun Zha, Ying Liu, Hong Zhou, Yang Zhou. A responsive nanoplatform enabling high-intensity focused ultrasound-synergized ferroptosis and immunotherapy for triple-negative breast cancer[J/OL]. Chinese Journal of Medical Ultrasound (Electronic Edition), 2026, 23(01): 67-76.

目的

构建一种肿瘤微环境(TME)响应的纳米平台NG@Fe3O4-PFH@CM,并探索其通过诱导铁死亡激活免疫,协同增效高强度聚焦超声(HIFU)消融治疗三阴乳腺癌(TNBC)及抑制转移的效果。

方法

以谷胱甘肽/pH双响应性纳米凝胶为骨架,负载铁离子四氧化三铁与相变剂全氟己烷,并包覆癌细胞膜,构建响应性纳米平台NG@Fe3O4-PFH@CM。系统表征其理化性质与HIFU触发的声学相变行为。通过体外细胞实验与4T1乳腺癌移植瘤及转移瘤模型评价纳米平台对于HIFU增敏超声成像、生物安全、肿瘤富集、诱导铁死亡、免疫激活以及协同HIFU抑制肿瘤生长和转移的效能。

结果

体外实验证实,该纳米平台具有良好的生物安全性、肿瘤富集能力及TME响应性药物释放特性。其在TME中释放的四氧化三铁通过芬顿反应产生大量活性氧,引发强烈的脂质过氧化,诱发铁死亡。HIFU联合NG@Fe3O4-PFH@CM能有效诱导细胞铁死亡并显著促进树突状细胞(DCs)成熟[(29.1±0.9)%],较Saline对照组提升近1倍(t=21.13,P<0.0001)。体内实验研究表明,HIFU促进的相变,显著增强了肿瘤部位的超声造影显像(NG@Fe3O4-PFH@CM组HIFU前后成像灰度变化:t=23.04,P<0.0001),且由于肿瘤内DCs成熟度的显著提升[(38.5±0.8)%,为Saline对照组的2.2倍(t=36.59,P<0.0001)],以及后续的免疫激活,联合治疗方案取得了高达86.1%的肿瘤抑制率,有效抑制了肺转移(抑制率90.0%);与其他对照组比较,差异有统计学意义(肿瘤抑制率:F=45.63,P<0.0001;肺转移抑制率:F=92.96,P<0.0001)。

结论

本研究成功构建了一种具有TME响应释药的功能纳米平台,既能通过相变增强超声显影监控治疗,又能有效增强肿瘤铁死亡、激活细胞免疫,从而显著抑制肿瘤的增殖和远处转移,为HIFU增效研究提供新的策略。

Objective

To construct a novel tumor microenvironment (TME)-responsive nanoplatform, NG@Fe3O4-PFH@CM, and to explore its potential to synergize with high-intensity focused ultrasound (HIFU) ablation therapy for triple-negative breast cancer (TNBC) by inducing ferroptosis and activating anti-tumor immunity.

Methods

We fabricated a responsive nanoplatform (NG@Fe3O4-PFH@CM) using a glutathione/pH dual-responsive nanogel as the framework to encapsulate ferric ion-loaded Fe3O4 and the phase-change agent perfluorohexane (PFH), which was then coated with cancer cell membranes (CM). The physicochemical properties of the nanoplatform and its HIFU-triggered acoustic phase-change behavior were systematically characterized. The efficacy of the nanoplatform was evaluated in vitro and in 4T1 breast cancer orthotopic and metastasis models. Assessments included its ability to enhance HIFU-sensitized ultrasound imaging, biocompatibility, tumor accumulation, ferroptosis induction, immune activation, and its synergistic effect with HIFU on inhibiting tumor growth and metastasis.

Results

In vitro experiments confirmed that the nanoplatform exhibited excellent biocompatibility, tumor accumulation capacity, and tumor microenvironment (TME)-responsive drug release profiles. The Fe3O4 released within the TME resulted in the generation of substantial reactive oxygen species (ROS) via the Fenton reaction, triggering severe lipid peroxidation and inducing ferroptosis. HIFU combined with NG@Fe3O4-PFH@CM effectively induced cellular ferroptosis and significantly promoted dendritic cell (DC) maturation (29.1±0.9%), nearly doubling the rate observed in the Saline group (t=21.13, P<0.0001). In vivo studies indicated that the HIFU-triggered phase transition significantly enhanced contrast-enhanced ultrasound (CEUS) imaging at the tumor site. Driven by the marked elevation in intratumoral DC maturation (38.5±0.8%, 2.2 times that of the Saline group; t=36.59, P<0.0001) and the consequent immune activation, the combination therapy achieved a tumor inhibition rate of 86.1% (F=45.63, P<0.0001) and effectively suppressed lung metastasis (inhibition rate of 90.0%, F=92.96, P<0.0001).

Conclusion

We have successfully constructed a functional nanoplatform with TME-responsive drug release. This platform not only enhances ultrasound imaging for treatment monitoring through phase change but also effectively boosts tumor ferroptosis and activates cellular immunity, thereby significantly inhibiting tumor proliferation and distant metastasis. This work provides a new strategy for enhancing HIFU efficacy.

图1 纳米粒的表征。图a为NG@Fe3O4-PFH(左)和NG@Fe3O4-PFH@CM(右)透射电子显微镜图;图b为NG@Fe3O4-PFH@CM粒径分布;图c为纳米粒覆膜前后的粒径变化;图d为纳米粒覆膜前后的Zeta电位变化;图e为光学显微镜下纳米粒NG@Fe3O4-PFH@CM的体外相变情况;图f为4 ℃下NG@Fe3O4-PFH@CM分别在磷酸盐缓冲液及完全培养基中7 d的粒径变化;图g为纳米粒的血液相容性评价;图h为原子吸收光谱仪测定静脉注射Fe3O4、NG@Fe3O4-PFH或NG@Fe3O4-PFH@CM后在特定时间点(3、6、12、24 h)肿瘤部位的铁含量(n=3) 注:PBS为磷酸盐缓冲液;ddH2O为双重蒸馏水;FBS为胎牛血清
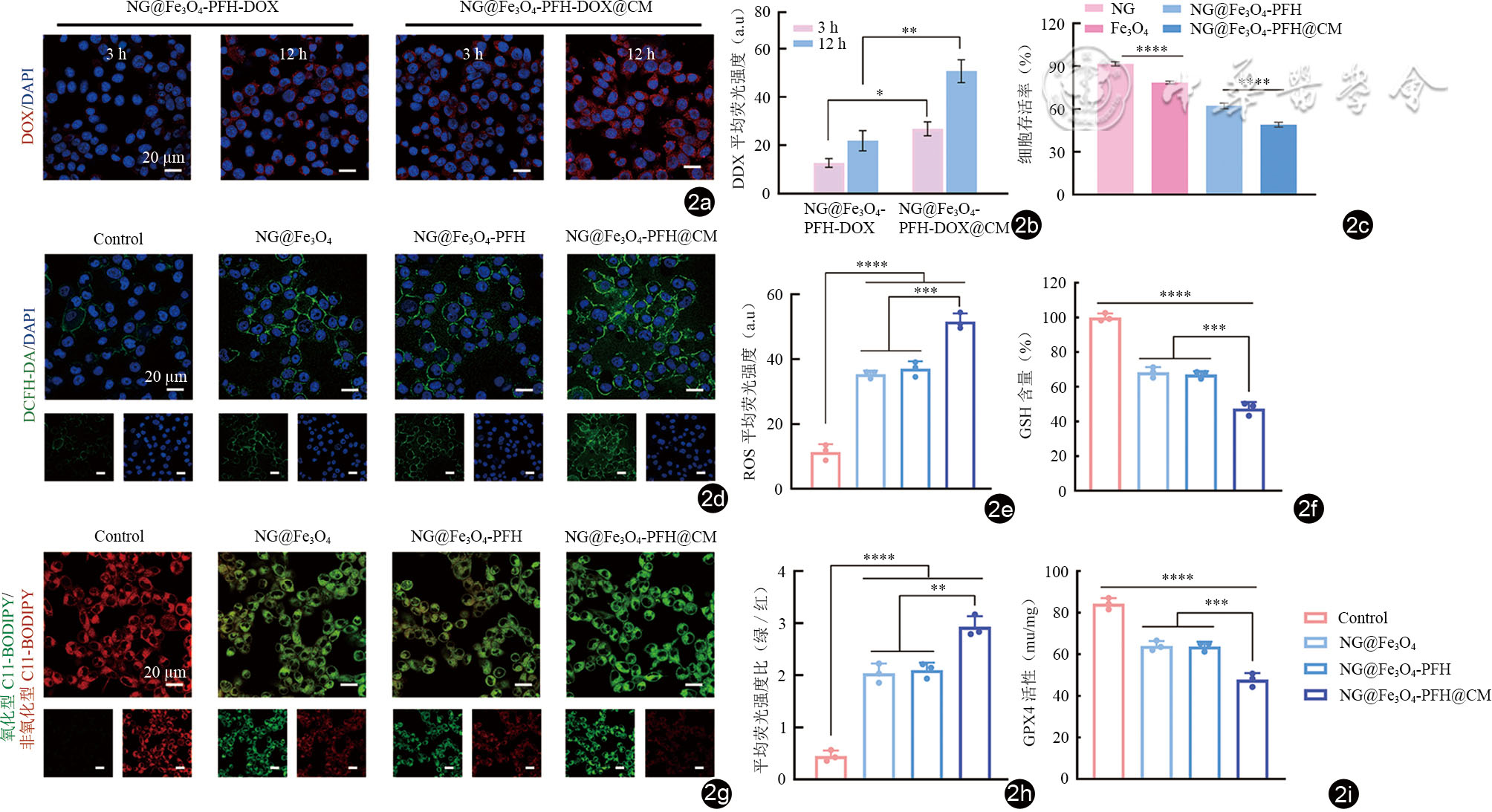
图2 体外摄取、细胞毒性评价及铁死亡验证。图a、b为激光共聚焦显微镜下NG@Fe3O4-PFH-DOX和NG@Fe3O4-PFH-DOX@CM的摄取情况对比及荧光强度统计图(n=3);图d、e为激光共聚焦显微镜下不同纳米粒处理后4T1细胞活性氧生成的检测及荧光强度统计图(n=3);图g、h为激光共聚焦显微镜下不同纳米粒处理后4T1细胞脂质过氧化水平的检测及荧光强度比值(绿/红)统计图(n=3);图c为纳米粒的细胞毒性评价(n=3);图f为不同纳米粒处理后4T1细胞内谷胱甘肽水平的变化(n=3);图i为不同纳米粒处理后4T1细胞内谷胱甘肽过氧化物酶4的活性(n=3) 注:DOX为阿霉素;ROS为活性氧;DCFH-DA为ROS荧光探针;DAPI为细胞核染料;C11-BODIPY为脂质过氧化(LPO)荧光探针;GSH为谷胱甘肽;GPX4为谷胱甘肽过氧化物酶4;Control为对照组;*表示P<0.05,**表示P<0.01,***表示P<0.001,****表示P<0.0001
图3 4T1荷瘤小鼠高强度聚焦超声治疗前后的体内超声成像比较。图a为常规超声和超声造影成像;图b为灰度值定量统计图(n=3) 注:HIFU为高强度聚焦超声;Saline为生理盐水;B-mode为常规超声模式;CEUS为超声造影模式;***表示P<0.001,****表示P<0.0001
图4 体外及体内免疫效果评价。图a、b为不同处理的4T1细胞共培养后成熟树突状细胞的流式代表图及统计图(n=3);图c、d为高强度聚焦超声治疗后第3天肿瘤组织中成熟DCs的流式代表图及统计图(n=3);图e、f分别为体外DCs上清液中细胞因子干扰素-γ(IFN-γ)、肿瘤坏死因子-α(TNF-α)的分泌水平(n=3);图g、h分别为肿瘤组织中细胞因子IFN-γ、TNF-α的水平(n=3) 注:HIFU为高强度聚焦超声;Saline为生理盐水;DCs为树突状细胞;IFN-γ为干扰素-γ;TNF-α为肿瘤坏死因子-α;*表示P<0.05,**表示P<0.01,***表示P<0.001,****表示P<0.0001
图5 体内肿瘤治疗效果。图a为各组治疗第21天离体4T1肿瘤照片;图b为不同组的肿瘤体积生长曲线(n=3);图c为各组肿瘤切片谷胱甘肽过氧化物酶4(GPX4)免疫组化图像(蓝色:细胞核,棕色:GPX4,放大倍数×20);图d为各组治疗第21天,Bouin固定液染色后小鼠肺组织照片(白色箭头表示肺转移灶) 注:HIFU为高强度聚焦超声;Saline为生理盐水;****表示P<0.0001
1
Zhang L, Xu C, Li M, et al. Gambogic acid based coordination polymer reinforces high‐intensity focused ultrasound treatment of gynecologic malignancies[J]. Adv Mater, 2025, 37(26): 2501664.
2
Xiong X, Zhou H, Xu X, et al. Ultrasound molecular imaging enhances high‐intensity focused ultrasound ablation on liver cancer with B7‐H3‐targeted microbubbles[J]. Cancer Med, 2024, 13(20): e70341.
3
Zhou Y, Huang X, Wu D, et al. HIFU postoperative hypoxia enables metal-organic frameworks amplifying banoxantrone and STING activation for enhanced immunotherapy[J]. Chem Eng J, 2025, 505: 159704.
4
Gong T, Zhao W, Chen Y, et al. Genetically engineered bacteria-based nanocomposite synergistic HIFU for tumor therapy by changing the acoustic environment of tumor tissues[J]. Cancer Cell Int, 2025, 25(1): 201.
5
Zhao L, Zhou X, Xie F, et al. Ferroptosis in cancer and cancer immunotherapy[J]. Cancer Commun, 2022, 42(2): 88-116.
6
Li Y, Chen J, Xia Q, et al. Photothermal Fe3O4 nanoparticles induced immunogenic ferroptosis for synergistic colorectal cancer therapy[J]. J Nanobiotechnol, 2024, 22(1): 630.
7
Tang R, He H, Lin X, et al. Novel combination strategy of high intensity focused ultrasound (HIFU) and checkpoint blockade boosted by bioinspired and oxygen-supplied nanoprobe for multimodal imaging-guided cancer therapy[J]. J Immunother Cancer, 2023, 11(1): e006226.
8
Xu Y, Lu G, Chen M, et al. Redox and pH dual-responsive injectable hyaluronan hydrogels with shape-recovery and self-healing properties for protein and cell delivery[J]. Carbohydrate Polym, 2020, 250: 116979.
9
曾爱萍, 王红燕, 张璟, 等. 超声微泡在临床抗肿瘤治疗中的初步应用进展[J/OL]. 中华医学超声杂志(电子版), 2024, 21(5): 534-537.
10
周颖, 唐芮, 吴念鸿, 等. 载雷西莫特微泡增效高强度聚焦超声消融及协同刺激免疫效应的实验研究[J]. 中华超声影像学杂志, 2023, 32(8): 707-716.
11
秦侨习, 周洋, 李攀, 等. 相变造影剂复合纳米系统调控免疫及增效温和磁热疗抑制肿瘤的初步研究[J]. 中国超声医学杂志, 2023, 39(5): 577-581.
12
Co HKC, Wu CC, Lee YC, et al. Emergence of large-scale cell death through ferroptotic trigger waves[J]. Nature, 2024, 631(8021): 654-662.
13
Engelen Y, Krysko DV, Effimova I, et al. Optimizing high-intensity focused ultrasound-induced immunogenic cell-death using passive cavitation mapping as a monitoring tool[J]. J Control Release, 2024, 375: 389-403.
[1] 栗家兴, 程紫轩, 吕欣悦, 王江芬, 张晶晶, 张亚芬. 肿瘤浸润淋巴细胞在乳腺癌免疫治疗中的作用及其预后预测价值[J/OL]. 中华乳腺病杂志(电子版), 2026, 20(01): 49-54.
[2] 赵珂欣, 王蓉, 张钧, 杨哲, 石钰环, 姬雅楠, 刘敏丽, 张生军. 雷公藤提取物在三阴性乳腺癌中的作用机制[J/OL]. 中华乳腺病杂志(电子版), 2026, 20(01): 55-59.
[3] 仲洋杨, 邓舒瑶, 李永杰, 李庄. 男性隐匿性乳腺癌一例[J/OL]. 中华乳腺病杂志(电子版), 2026, 20(01): 60-63.
[4] 李俊杰, 董培, 姚成, 刘泽, 李勇. 前列腺癌免疫治疗的研究进展[J/OL]. 中华腔镜泌尿外科杂志(电子版), 2026, 20(02): 209-215.
[5] 李勇义, 赵均雄, 郭建东, 李文萱, 孟占鳌, 覃杰, 陈涵潇. 瘤体-瘤周细胞外容积模型对前列腺癌的诊断价值[J/OL]. 中华腔镜泌尿外科杂志(电子版), 2026, 20(01): 56-64.
[6] 张弛, 董宇豪, 曹森明, 王闯, 黄燕, 张旭. APR-246通过再激活突变型p53诱导膀胱癌细胞铁死亡与细胞周期阻滞[J/OL]. 中华细胞与干细胞杂志(电子版), 2026, 16(01): 1-12.
[7] 高嘉钰, 张焕磊, 韩发彬. 单细胞测序在髓母细胞瘤微环境及转移复发研究中的应用[J/OL]. 中华细胞与干细胞杂志(电子版), 2026, 16(01): 31-38.
[8] 谢伟, 张小峰, 沈锋. 肿瘤免疫治疗相关不良事件的流行病学特征、发生机制和防治策略[J/OL]. 中华肝脏外科手术学电子杂志, 2026, 15(02): 146-151.
[9] 王琛, 徐芳, 周芳, 刘锦, 盛芳. 脂肪性肝病对晚期ICC系统治疗疗效及生存预后的影响[J/OL]. 中华肝脏外科手术学电子杂志, 2026, 15(02): 226-233.
[10] 赵景, 何丹玲, 洪生杰, 张广权, 何函樨. 肝癌靶向与免疫治疗相关皮肤并发症的防治研究[J/OL]. 中华肝脏外科手术学电子杂志, 2026, 15(02): 266-270.
[11] 尹鹏飞, 吴堃, 王槐志, 蔡磊. 肝癌免疫治疗策略及其在围手术期中应用进展[J/OL]. 中华肝脏外科手术学电子杂志, 2026, 15(01): 21-27.
[12] 刘铁鑫, 王震侠. 肿瘤相关成纤维细胞在胰腺导管腺癌中的研究进展[J/OL]. 中华肝脏外科手术学电子杂志, 2026, 15(01): 124-131.
[13] 杨鸣, 万宇翔, 陈悦, 黄金昶. 针灸在肿瘤疾病中的应用与研究进展[J/OL]. 中华针灸电子杂志, 2026, 15(01): 37-42.
[14] 刘雪莲, 朱丹, 黄璋媚, 田卫洁, 傅娴. 原发性肝癌患者TACE联合靶向免疫治疗症状体验的质性研究[J/OL]. 中华介入放射学电子杂志, 2026, 14(01): 40-45.
[15] 陆飞, 邓朗朗, 刘江江, 张煜, 冯伟, 马海涛. 局部进展期食管鳞状细胞癌患者新辅助免疫联合化疗前后体成分变化与围手术期结局的相关性分析[J/OL]. 中华胸部外科电子杂志, 2026, 13(01): 36-48.
阅读次数
全文


摘要


AI


AI小编
你好!我是《中华医学电子期刊资源库》AI小编,有什么可以帮您的吗?